- 发布人:
- 时间:2024-11-20
11月23日,由中科院院士、同济大学副校长、同济大学附属东方医院院长陈义汉带队,来自上海东方医院、华山医院、仁济医院、瑞金医院、肿瘤医院、皮肤病医院、肺科医院、胸科医院、妇产科医院、儿科医院、同济医院、一院、九院、十院、岳阳中医院等33位盐城籍上海知名专家,将齐聚盐城市第一人民医院开展大型义诊和学术交流活动。
此次上海盐城医疗专业协会专家回盐义诊及系列活动由盐城市卫健委、盐城市政府驻上海联络处主办,盐城市第一人民医院、上海盐城医疗专业协会承办。回盐义诊及系列活动是上海盐城医疗专业协会积极响应盐城市委、市政府号召,开展“义诊送健康、回乡办实事”回馈家乡人民的实际行动,让盐阜百姓在家门口即能坐享沪上优质医疗资源。
义诊时间 2024年11月23日(星期六)上午9:00-11:30 义诊地点
盐城市第一人民医院南院区(市人民南路66号)门诊1楼大厅
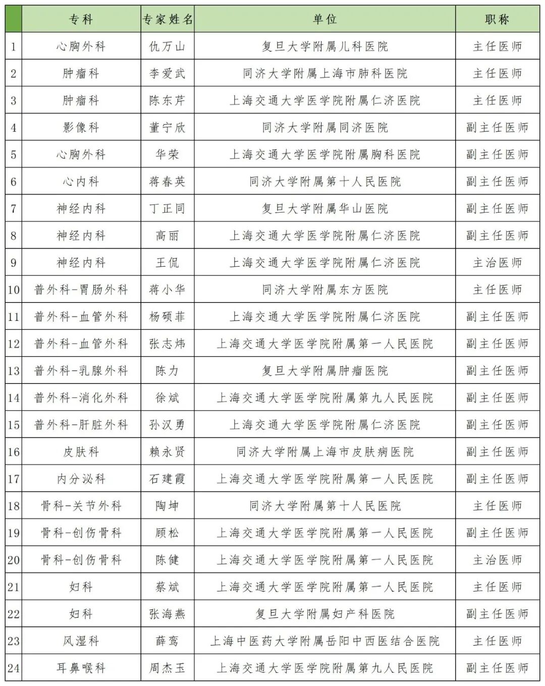
义诊专家
学术交流和查房专家
义诊须知 1.此次义诊活动采用预约制,专家号约满为止。选择以下任何一种方式预约就诊: (1)现场预约:到南院区(市人民南路66号)门诊大厅一站式服务中心现场预约,义诊当天凭预约单到窗口挂号就诊。 (2)电话预约:拨打0515-66696879进行电话预约,义诊当天按预约时间提前到南院区门诊一站式服务中心领取预约单后,到挂号收费窗口挂号就诊。 (3)微信小程序预约:登陆微信搜索“盐城市第一人民医院”小程序进行预约挂号。具体操作方式可扫码观看: 2.义诊科室地点详见挂号信息,挂号信息以就诊序号为准。 3.因专家参加义诊活动启动仪式,若候诊时间延长,敬请配合和谅解。

苏公网安备 32099502000266号

